Direct naar:
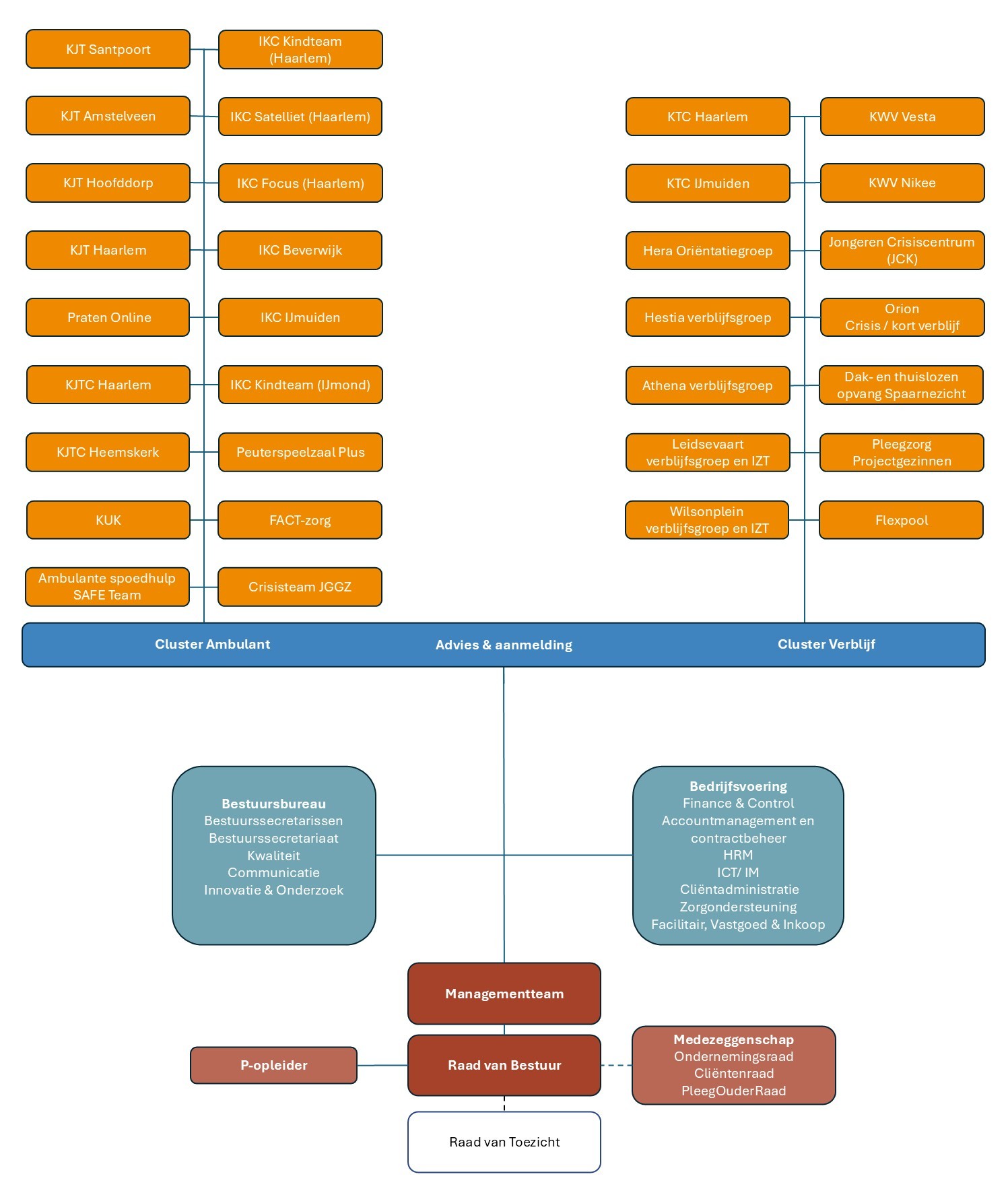
Organogram Kenter 2025

Bestuur
Yildiz van den Akker, bestuurder
“Vanuit grote maatschappelijke betrokkenheid heb ik me op directie en bestuurlijk niveau ingezet voor de wetenschap, geestelijke gezondheidszorg, ouderenzorg en participatie voor mensen met een afstand tot de arbeidsmarkt. Dat doe ik sinds 1 september 2024 voor Kenter Jeugdhulp.”
Managementteam
Roely Feringa, manager Verblijf (verblijflocaties en pleegzorg)
“Met 25 jaar GGZ-ervaring draag ik, sinds 1 september 2025, mijn steentje bij binnen Kenter Jeugdhulp om jongeren (en hun gezin) zo kort mogelijk en zo dicht mogelijk bij huis die zorg te geven die op dat moment nodig is. Oog hebben voor de behoefte van, en de jongeren (en hun gezin) serieus nemen zijn voor mij de basis.”
Feiko Dols, manager Bedrijfsvoering a.i.
“Sinds juni 2025 ben ik actief binnen Sparq, waar ik werk aan het verbeteren van de organisatie via diverse projecten. Mijn achtergrond in projectmanagement komt hierbij goed van pas. Daarnaast geef ik leiding aan de cliëntadministratie, zorgondersteuning en advies & aanmelding. Bijna mijn hele loopbaan heb ik in de zorg gewerkt, onder andere in verbetertrajecten en als directeur binnen de WLZ en kinderopvang. Mijn passie ligt bij het laten leren van anderen – het geeft me veel voldoening om mensen te zien groeien. Ik vind het inspirerend om dat ook bij Kenter te zien gebeuren.”
Roos Marijn Kok, manager Ambulant
“Vanuit een achtergrond in de psychologie ben ik ongeveer 15 jaar werkzaam geweest als leidinggevende in het maatschappelijk domein. De inhoudelijke teams en programma’s waren met name gericht op preventie bij zorg. Sinds 1 oktober 2025 ben ik werkzaam bij Kenter als waarnemend Manager Ambulant. Daar ben ik integraal verantwoordelijk voor ambulante dienstverlening in kind– en jeugdteams en in IKC’s.”
Daan van Duin, manager Bedrijfsbureau a.i.
“Ik ben sinds oktober 2024 interim Manager van het Bedrijfsbureau van Kenter. Dat blijf ik doen totdat ook deze positie vast wordt ingevuld. Met grote passie en veel plezier ondersteunen we vanuit het Bedrijfsbureau onze collega‘s die de directe cliëntenzorg doen. We zetten grote stappen om die ondersteuning te verbeteren en werken met elkaar aan een financieel duurzaam gezond Kenter.”
Daphne Lentjes, bestuurssecretaris
“Vanuit mijn wetenschappelijke achtergrond (onderzoek en beleid) ben ik in 2021 begonnen als adviseur in de GGZ. Sinds 1 februari 2025 ben ik bestuurssecretaris bij Kenter Jeugdhulp. In die functie houd ik me voornamelijk bezig met ondersteuning van het MT, zorgontwikkeling, training en opleiding, innovatie & onderzoek en kennisdeling binnen en buiten de organisatie.”
Debbie Bolle, bestuurssecretaris
“Sinds de start van Kenter in 2015 – een periode van fusie en decentralisatie – draag ik bij aan de ontwikkeling van de organisatie. In mijn rol ondersteun ik het bestuur en het managementteam bij governance, strategie en beleidsvorming. En ik geef leiding aan het bestuurssecretariaat en de afdeling communicatie. Daarbij staat voor mij voorop om met gezamenlijke verbetering een waardevolle bijdrage te leveren aan goede jeugdhulp voor kinderen, jongeren en gezinnen.”
Anoushka van Hoften, bestuurssecretaresse
“Sinds november 2024 ben ik werkzaam als bestuurssecretaresse bij Kenter. Vanuit mijn achtergrond in governance en bestuurlijke ondersteuning en ervaring in de maatschappelijke sector ben ik hier echt op mijn plek. Samen met mijn collega ondersteun ik de bestuurder. Daarnaast ben ik een vaste schakel voor de managers primair proces en de Raad van Toezicht.”
Raad van Toezicht
Wat doet de Raad?
De dagelijkse leiding van de organisatie ligt bij de Raad van Bestuur. De Raad van Toezicht houdt toezicht op het beleid van de Raad van Bestuur en de algehele gang van zaken in de organisatie. De Raad van Toezicht is werkgever en sparringpartner van de Raad van Bestuur, en biedt advies en ondersteuning. Maatschappelijke relevantie is hierbij leidend. Commissies van de Raad van Toezicht zijn: de auditcommissie, de remuneratiecommissie en de commissie kwaliteit, veiligheid & innovatie.
Samenstelling Raad van Toezicht
Eric Lemstra, voorzitter en lid remuneratiecommissie
Mijn naam is Eric Lemstra. Ieder kind telt mee en doet mee. Soms is daar ondersteuning bij nodig – voor het kind én voor de ouders. Kenter Jeugdhulp biedt die hulp, en draagt zo bij aan de ontwikkeling van kinderen en jongeren.
Vanuit mijn ervaring in governance en netwerksamenwerking zet ik me in voor een sterkere en meer innovatieve jeugdzorg.
Bert Halm, lid, voorzitter remuneratiecommissie, lid commissie Kwaliteit, Veiligheid & Innovatie
Mijn naam is Bert Halm. Ik werk graag op het snijvlak van publiek en privaat, waar maatschappelijke uitdagingen vragen om slimme en zakelijke oplossingen. In mijn loopbaan heb ik brede ervaring opgedaan in vastgoed, duurzaamheid, organisatieontwikkeling en -sturing. Ik geloof in de kracht van samenwerking en het belang van helder en effectief bestuur.
Voor ieder kind is een veilig en stabiel thuis van onschatbare waarde. Kenter speelt daarin een cruciale rol – juist op de momenten dat dit niet vanzelfsprekend is. De inzet van bevlogen medewerkers en betrokken pleegouders maakt daarin het verschil. Als toezichthouder draag ik hier graag aan bij.
Bram de Klerck, lid en lid auditcommissie
Mijn naam is Bram de Klerck. In mijn loopbaan heb ik brede ervaring opgedaan binnen de Rijksoverheid, onder andere bij de ministeries van Financiën, Justitie & Veiligheid en Binnenlandse Zaken en Koninkrijksrelaties. Mijn expertise ligt op het gebied van financiën en HR. Die kennis zet ik graag in om de missie van Kenter te ondersteunen.
Kenter Jeugdhulp is een betrokken organisatie die dagelijks het verschil maakt voor jongeren en gezinnen. Ik ben blij dat ik daaraan mag bijdragen.
Gerrit Jan Hoogeland, vice voorzitter en lid van de commissie Kwaliteit, Veiligheid & Innovatie
Mijn naam is Gerrit Jan Hoogeland, oud-bestuurder in de jeugdhulp en ervaren toezichthouder in zorg, welzijn, kinderopvang en onderwijs. Vanuit mijn verpleegkundige achtergrond en jarenlange ervaring zet ik me in voor kwalitatieve jeugdzorg.
Kenter is een organisatie die samenwerking en vakmanschap combineert om jongeren te helpen groeien in hun eigen kracht.
Esther Spetter, lid en voorzitter auditcommissie, financiën en ICT
Mijn naam is Esther Spetter. Ik werk sinds jaar en dag in het publieke domein aan control, risicomanagement en governance. Met mijn achtergrond als registercontroller en toezichthouder zie ik hoe je organisaties kunt helpen bij complexe keuzes en maatschappelijke waardecreatie.
Bij Kenter draag ik graag bij aan de missie om jongeren te ondersteunen in hun ontwikkeling, veerkracht en kansen.
De Raad van Toezicht is bereikbaar per e-mail via: bestuurssecretariaat@kenterjeugdhulp.nl
Jaarverslag Raad van Toezicht 2024
Toezichtvisie-Raad-van-Toezicht-Kenter-Jeugdhulp
Beleid onkostenvergoeding RvB
Ontstaan Riagg en de voorgangers
In 1982 werden in Nederland in totaal 53 instellingen voor regionale ambulante geestelijke gezondheidszorg opgericht. Deze zogenaamde Riagg’s hadden dezelfde opzet, met aparte afdelingen voor jeugd, volwassenen en ouderen. Alle afdelingen richtten zich op ambulante zorg bij psychische problemen.
Tot de voorlopers van de Riagg’s behoorden de Medische Opvoedkundige Bureau’s (MOB’s) en de Jeugd Psychiatrische Diensten (JPD’s). De MOB’s waren gebaseerd op de aan het einde van de 19e eeuw in Amerika ontstane Child Guidance Clinics Den.
Het eerste MOB in Haarlem werd in het begin van de jaren 30 van de vorige eeuw opgericht. Het was een multidisciplinair werkend consultatiebureau voor kinderen met opvoedings- en ontwikkelingsproblemen. De JPD’s baseerden hun werkwijze op de uitgangspunten van de sociale psychiatrie, waarbij het verband werd gelegd tussen sociale problemen en psychiatrische problemen
Van Riagg naar Jeugdriagg
De afdelingen Jeugd van de Riagg Zuid-Kennemerland en de Riagg Amstelland en de Meerlanden besloten om de krachten te bundelen. Dit resulteerde in 1999 in de oprichting van Jeugdriagg Noord Holland Zuid. Een uniek concept in Nederland: ambulante Geestelijke Gezondheidszorg voor uitsluitend kinderen, jongeren en jongvolwassenen (en hun ouders).
Van OCK en het Spalier naar OCK het Spalier
OCK het Spalier is in 2004 ontstaan uit een fusie tussen – hoe kan ook anders – OCK en het Spalier. OCK (Stichting Frentrop Orthopedagogisch Centrum Kennemerland) dateert uit de 19de eeuw. Tussen 1850 en 1950 verrezen in Kennemerland – maar ook in de rest van Nederland -veel kindertehuizen. De opzet van kindertehuizen, paste in het streven om de katholieke gemeenschap te emanciperen. Het sloot bovendien aan bij de algemene trend om meer liefdadigheid voor de armen te verrichten. Onderwijs was hét middel om die twee doelen te bereiken. Dat was dan ook de reden dat alle tehuizen die door de tijd heen zijn opgegaan in het OCK, eigen onderwijsvoorzieningen hadden.
Het Spalier ontstond in 1997 uit een fusie tussen de Stichting Jeugdhulp Kennemerland (SJK) in Haarlem, het Medisch Kindercentrum Kennemerland (MKK) in Aerdenhout en de Jeugdtelefoon in Haarlem. Het Spalier was een zorgorganisatie met een rijke historie van middeleeuwse charitas, 19de-eeuwse liefdadigheid, vroegmoderne opvoedidealen en professionalisering van behandelmethoden.
Kenter Jeugdhulp: dichtbij en deskundig
Door de jaren heen hebben zowel de Jeugdriagg als OCK het Spalier op effectieve wijze zorg geleverd. Door de fusie tussen beide organisaties tot Kenter Jeugdhulp, wordt de zorg voor jongeren met psychische problemen gebundeld met de zorg bij opvoedproblemen. Het resultaat daarvan is een organisatie die nóg betere, completere zorg kan leveren aan de jeugd en hun ouders met (ernstige) problemen, dichtbij en deskundig.
Jaar- en bestuursverslagen
In het jaardocument doet een organisatie verslag van haar activiteiten en legt zij verantwoording af over haar koers, ontwikkelingen, inspanningen en resultaten. Een jaardocument wordt met grote zorg samengesteld en voldoet aan de eisen die – in ons geval – door het CIBG aan dergelijke documenten worden gesteld en zoals deze zijn vastgelegd in ‘Jaardocument jeugdzorg’. Het jaardocument wordt opgesteld onder verantwoordelijkheid van de Raad van Bestuur en goedgekeurd door de Raad van Toezicht.
Om jaarverslagen in te zien, ga naar: Jaarverslagenzorg of klik op onderstaande links:
Bestuursverslag Kenter Jeugdhulp 2024
Publieksversie bestuursverslag Kenter Jeugdhulp 2024
Jaarrekening Kenter Jeugdhulp 2024
Governance code 2022
Kenter Jeugdhulp leeft de Governance code Zorg 2022 na en is aangesloten bij NVZT en NVZD. Klik hier voor de Governance code Zorg 2022.
Kenter jeugdhulp is een ANBI stichting